易采游戏网
资讯中心
PC游戏
手游
单机
硬件
电竞
动漫
图集
视频
专区
应用
发售
关注微信
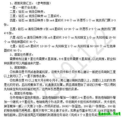
放置奇兵酒馆任务卷抽分为蓝色和紫色,紫色的增加一个随机3-7星任务,不过能不能出7星的就看运气了。在酒馆想刷7星任务需要6星英雄,5-6星任务需要5星英雄。
易采游戏网(Easck.Net)6月7日消息:韩国大型多人在线游
25/06/07
魔兽世界wlk版本马上就要上线了,相信有许多玩家选择火
25/03/26
新星战队是一支由五位年轻的战士组成的超级英雄队伍,他
25/03/27
《尘白禁区》官方近日发布全新ASMR视频,甜蜜温存,在夜色
25/04/14
讨论CSGO GOTV自动视角功能对玩家的影响,需要考虑多个
25/07/23
pp战队成功的秘诀是什么呢?一、高水平的选手pp战队能够
dota2是一款备受瞩目的多人在线战斗竞技游戏,它的饰品
老玩家期待已久的剑网3怀旧服上线了有一段时间了。比
25/04/02
volumeshader_bm测试网站链接是什么?玩家要用这个网站
25/05/11
江湖风云录是一款武侠风格的回合制RPG手游,在游戏中有
25/04/13
宝可梦开发商Game Freak再因技术力遭玩家强烈质疑
《少女前线》Steam版本6月12日17:00正式开服,可继承移动端数据
Steam夏日新品节启幕,《无主星渊》不限号测试6月9日开启
Steam年内最畅销游戏榜单揭晓,《怪猎荒野》、《老滚4RE》荣耀上榜
Mundfish<原子之心>扩展宇宙 三款重磅新作震撼登场