《红色沙漠》想白金耗时超300小时 首批玩家已拿奖杯
据长期专注于PlayStation奖杯攻略的网站PowerPyx估算,开放世界游戏《红色沙漠》的白金奖杯完成时间预计超过300小时。尽管游戏发售仅12天,已有少量玩家达成了这一“严苛”成就。

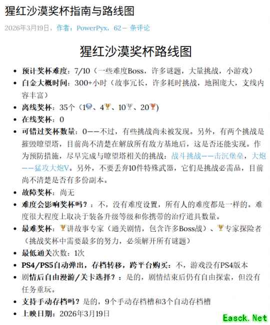
PowerPyx在分析中指出,《红色沙漠》的白金耗时主要源于以下因素:
长篇主线剧情
大量耗时挑战
规模庞大的地图
海量支线内容

具体而言,玩家需要完成全地图探索、收集每种类型的全部武器、在所有迷你游戏中获胜等一系列任务。虽然这些奖杯本身难度不算极高,但累计所需时间极为可观。
PowerPyx同时指出,300小时的估算可能偏高,因为要在发售仅12天内达成白金,玩家需“每天投入25小时”。然而,部分玩家显然已通过专注于奖杯目标的方式“精简流程”,成功缩短了耗时。

据官方数据,虽然多数奖杯追踪网站仍显示白金完成率为0.00%,但游戏PlayStation页面已更新为0.01%?的玩家获得白金奖杯。
在总计34个奖杯(不含白金奖杯本身)中,仅有3个奖杯的完成率超过0.1%。这一数据充分说明了奖杯挑战的耗时程度。
尽管游戏发售初期媒体评价平平,Steam早期评价也为“褒贬不一”,但一系列针对主要问题的更新已扭转了游戏的口碑。目前,《红色沙漠》在Steam上已升至“特别好评”,在Reddit等论坛的玩家讨论氛围也趋于积极。
- 1和平精英
-
1
- 2香肠派对
-
2
- 3火龙复古
-
3
- 4暗黑破坏神2.7 重制版
-
4
- 5战场女神
-
5
- 6战神之决战西伯利亚
-
6
- 7黎明召唤
-
7
- 8超神之刃
-
8




三国:谋定天下
侠盗猎车手:罪恶都市
离火之境
辐射:避难所Online
幻唐志
王者荣耀














