再无百草枯悲剧! 我国研发出新型无毒农药:安全性极高
作为一种快速灭生型除草剂,百草枯的自身专业能力过硬,除草效果非常好。但每年我们都能看到很多因为摄入百草枯致死的事件,据统计,百草枯致死率高达60%至80%,尤其是缺少有效解毒剂,导致全球范围内因此而丧生者数以万计。
近日,我国上海市第十人民医院肾内科与中国科学院上海有机化学研究所联合研发了一种新型无毒农药“双烯双胺”,或许将彻底替代百草枯。这种新型农药既保留了百草枯迅速、高效、广谱、成本低廉、对植物根系无毒性等优点,又避免其令人望而生畏的毒性伤人。

百草枯之所以除草效果卓著,在于其具有电子传导功能的“联吡啶盐结构”,但也正是由于该结构,其毒性才如此剧烈。研究团队找到了一种新型分子双烯双胺,在施用于杂草前,它不具备毒性,只有在施用后,经阳光照射,被空气氧化,双烯双胺才会转化为百草枯。

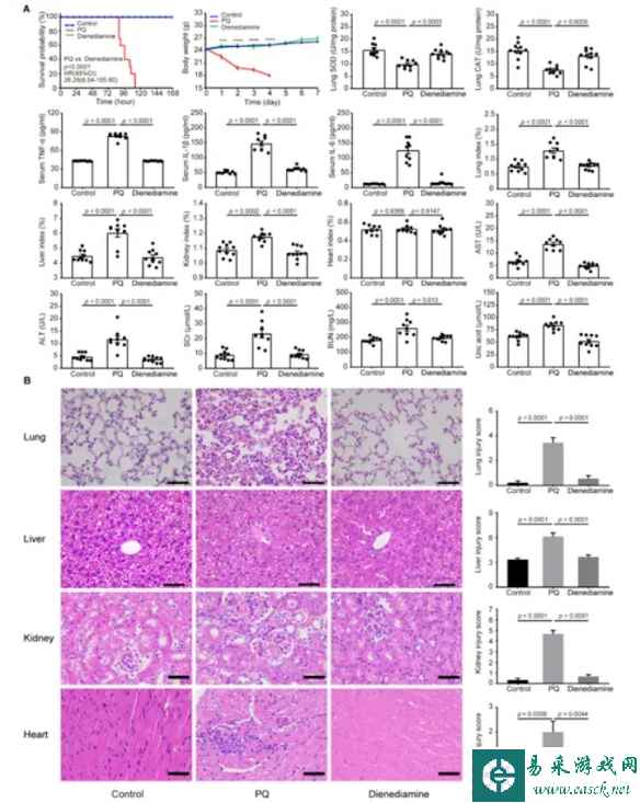
而动物实验显示:双烯双胺不会对小鼠的心肝肺肾等重要脏器造成损伤,其安全性得到了验证。

研究人员将百草枯及双烯双胺溶液喷洒到拟南芥叶上,在空气和自然光照条件下24小时叶子均开始枯萎,且其枯萎程度呈时间依赖性地增强,在120小时叶片均完全枯萎和干燥。双烯双胺展现出和百草枯相当的杀草性能。

- 1和平精英
-
1
- 2香肠派对
-
2
- 3火龙复古
-
3
- 4暗黑破坏神2.7 重制版
-
4
- 5战场女神
-
5
- 6战神之决战西伯利亚
-
6
- 7黎明召唤
-
7
- 8超神之刃
-
8




三国:谋定天下
侠盗猎车手:罪恶都市
离火之境
幻唐志
辐射:避难所Online
王者荣耀














