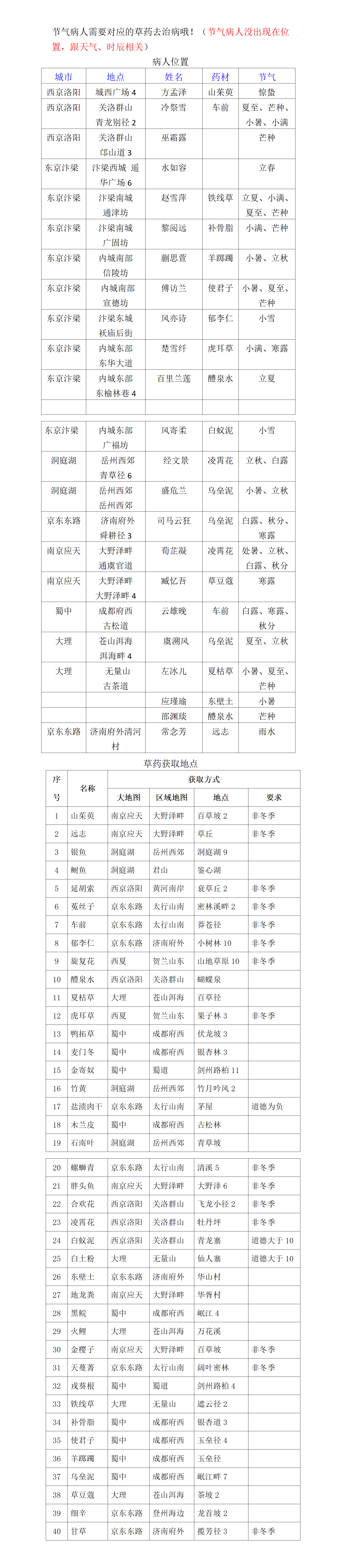
武林秘籍节气病人在哪?游戏中节气病人需要对应的草药去治病哦!节气病人出现与位置,跟天气、时辰相关。接下来给大家带来了《武林秘籍》节气病人位置及草药获取地点,一起来看看吧!
《武林秘籍》节气病人位置及草药获取地点
以上就是小编整理带来的《武林秘籍》节气病人位置及草药获取地点,更多精彩内容,请点击关注手游网,小编将持续为您更新!
本文内容来源于互联网,如有侵权请联系删除。
- 1和平精英
-
1
- 2香肠派对
-
2
- 3火龙复古
-
3
- 4暗黑破坏神2.7 重制版
-
4
- 5战场女神
-
5
- 6战神之决战西伯利亚
-
6
- 7黎明召唤
-
7
- 8超神之刃
-
8





三国:谋定天下
侠盗猎车手:罪恶都市
离火之境
幻唐志
辐射:避难所Online
王者荣耀














