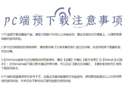
王者荣耀世界PC端将在4月10日正式上线,而PC端的预下载在今日正式开启,玩家完成下载后开服即可直接游玩。但需要注意的是,预下载前查看电脑配置和空间预留是否达标,那么下面为大家分享PC端预下载的详细要求。

预下载配置需求:


王者荣耀世界游戏评价(AI点评)
好评亮点:依托王者 IP,画面用虚幻引擎打造,东方幻想风格显著,光影与细节出色。剧情丰富,深挖英雄羁绊。战斗融入 ACT 机制,“淬炼” 系统可自由搭配技能。社交便捷,氪金主要为外观,不影响平衡。
集中槽点:玩法繁杂,核心不突出。地图质量不均,部分区域粗糙。解谜玩法老套,收集繁琐。部分设计欠佳,如社交消息显眼、BOSS 出招前摇奇怪。
- 1和平精英
-
1
- 2香肠派对
-
2
- 3火龙复古
-
3
- 4暗黑破坏神2.7 重制版
-
4
- 5战场女神
-
5
- 6战神之决战西伯利亚
-
6
- 7黎明召唤
-
7
- 8超神之刃
-
8




三国:谋定天下
侠盗猎车手:罪恶都市
离火之境
辐射:避难所Online
幻唐志
王者荣耀














